HDK
 All Classes Namespaces Files Functions Variables Typedefs Enumerations Enumerator Friends Macros Groups Pages
PDG_NodeTypes.h File Reference
#include <UT/UT_Array.h>
#include <UT/UT_ArraySet.h>
#include <UT/UT_ArrayStringMap.h>
#include <UT/UT_SharedPtr.h>
#include <UT/UT_StringMap.h>
#include <UT/UT_UniquePtr.h>
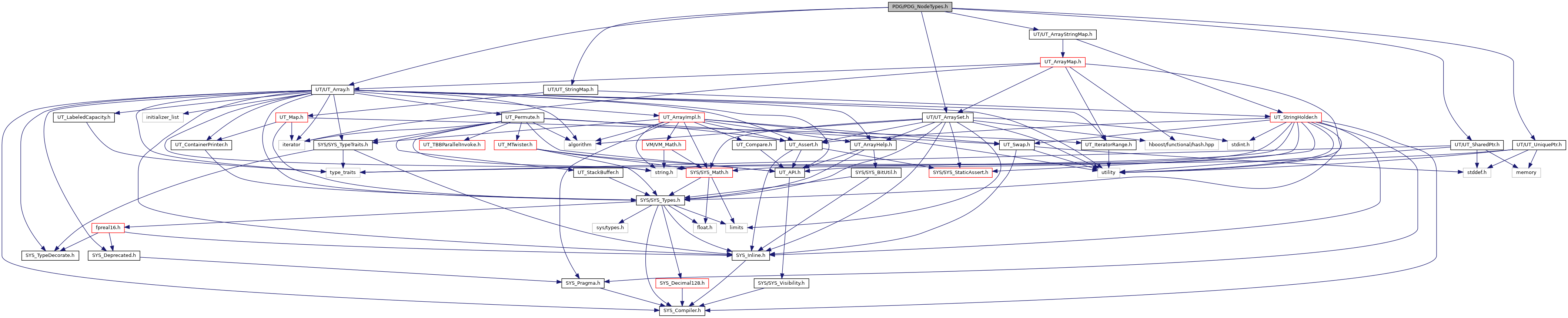
+ Include dependency graph for PDG_NodeTypes.h:
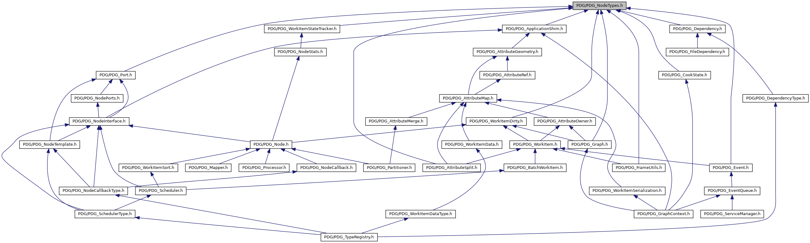
+ This graph shows which files directly or indirectly include this file:

Go to the source code of this file.

Typedefs

using PDG_DependencyPtr = UT_SharedPtr< PDG_Dependency >
 Type defs for registered type objects. More...
 
using PDG_NodeCallbackPtr = UT_SharedPtr< PDG_NodeCallback >
 
using PDG_NodeID = int
 Node ID type. More...
 
using PDG_CacheID = int
 
using PDG_NodePtr = UT_UniquePtr< PDG_Node >
 Array, set and map of nodes. More...
 
using PDG_NodePtrMap = UT_ArrayStringMap< PDG_NodePtr >
 
using PDG_NodeArray = UT_Array< PDG_Node * >
 
using PDG_NodeSet = UT_ArraySet< PDG_Node * >
 
using PDG_NodeMap = UT_ArrayStringMap< PDG_Node * >
 
using PDG_PortArray = UT_Array< PDG_Port * >
 Array of input/output/parameter ports. More...
 
using PDG_NodePortPair = std::pair< UT_StringHolder, UT_StringHolder >
 
using PDG_NodePortArray = UT_Array< PDG_NodePortPair >
 
using PDG_NodePortMap = UT_StringMap< PDG_NodePortArray >
 

Enumerations

enum  PDG_CallbackResult {
  PDG_CallbackResult::eFailure, PDG_CallbackResult::eSuccess, PDG_CallbackResult::eMissing, PDG_CallbackResult::eNone,
  PDG_CallbackResult::eAll
}
 Enumeration of callback return types. More...
 
enum  PDG_NodeState {
  PDG_NodeState::eUncooked, PDG_NodeState::eCooking, PDG_NodeState::eCooked, PDG_NodeState::eFailed,
  PDG_NodeState::eCanceled, PDG_NodeState::eWaiting, PDG_NodeState::eIncomplete
}
 Node state, used for UI/progress reporting. More...
 
enum  PDG_NodeType {
  PDG_NodeType::eMapper, PDG_NodeType::ePartitioner, PDG_NodeType::eProcessor, PDG_NodeType::eScheduler,
  PDG_NodeType::eUndefined
}
 Enumeration of node types in a PDG graph. More...
 
enum  PDG_NodeSubtype {
  PDG_NodeSubtype::eRegular, PDG_NodeSubtype::eFeedbackBegin, PDG_NodeSubtype::eFeedbackEnd, PDG_NodeSubtype::eUtility,
  PDG_NodeSubtype::eUndefined
}
 Enumeration of node subtypes. More...
 
enum  PDG_PortDisplayType {
  PDG_PortDisplayType::eDefault = 0x0, PDG_PortDisplayType::eMenu = 0x01, PDG_PortDisplayType::eToggle = 0x02, PDG_PortDisplayType::eJoin = 0x04,
  PDG_PortDisplayType::eSeparator = 0x08, PDG_PortDisplayType::eNoLabel = 0x10, PDG_PortDisplayType::eOperator = 0x20
}
 
enum  PDG_PortType { PDG_PortType::eInput, PDG_PortType::eOutput, PDG_PortType::eParameter, PDG_PortType::eCount }
 Enumeration of node port types. More...
 

Typedef Documentation

using PDG_CacheID = int

Definition at line 30 of file PDG_NodeTypes.h.

Type defs for registered type objects.

Definition at line 25 of file PDG_NodeTypes.h.

Definition at line 36 of file PDG_NodeTypes.h.

Definition at line 26 of file PDG_NodeTypes.h.

using PDG_NodeID = int

Node ID type.

Definition at line 29 of file PDG_NodeTypes.h.

Definition at line 38 of file PDG_NodeTypes.h.

Definition at line 44 of file PDG_NodeTypes.h.

Definition at line 45 of file PDG_NodeTypes.h.

Definition at line 43 of file PDG_NodeTypes.h.

Array, set and map of nodes.

Definition at line 33 of file PDG_NodeTypes.h.

Definition at line 34 of file PDG_NodeTypes.h.

Definition at line 37 of file PDG_NodeTypes.h.

Array of input/output/parameter ports.

Definition at line 41 of file PDG_NodeTypes.h.

Enumeration Type Documentation

enum PDG_CallbackResult
strong

Enumeration of callback return types.

Enumerator
eFailure 

The callback failed to execute.

eSuccess 

The callback executed successfully.

eMissing 

The callback is missing or undefined.

eNone 

Special "None" case – the callback took no action or returned no results

eAll 

Special "All" case – the callback returned all results.

Definition at line 48 of file PDG_NodeTypes.h.

enum PDG_NodeState
strong

Node state, used for UI/progress reporting.

Enumerator
eUncooked 

The node is uncooked, either because it wasn't on the cook path or because it chose to generate no items

eCooking 

The node is actively cooking work items.

eCooked 

The node is completely cooked.

eFailed 

One or more work items failed during the cook.

eCanceled 

One or more work items were canceled during the cook.

eWaiting 

The node is waiting on upstream nodes to make progress.

eIncomplete 

The node is partially cooked, and likely won't make any progress during the rest of the active cook

Definition at line 68 of file PDG_NodeTypes.h.

enum PDG_NodeSubtype
strong

Enumeration of node subtypes.

Enumerator
eRegular 

A regular node – default value.

eFeedbackBegin 

A feedback begin node – part of a feedback block.

eFeedbackEnd 

A feedback end node – part of a feedback block.

eUtility 

A utility node, such as a null or switch.

eUndefined 

Placeholder/undefined node subtype.

Definition at line 118 of file PDG_NodeTypes.h.

enum PDG_NodeType
strong

Enumeration of node types in a PDG graph.

Enumerator
eMapper 

Mapper nodes – add dependencies between upstream and downstream work items [Deprecated]

ePartitioner 

Partitioner nodes – group multiple upstream work items into partitions with a common property

eProcessor 

Processor nodes – generate zero more more new work items from upstream work items that perform real work

eScheduler 

Scheduler nodes – submits work items to some sort of scheduling or farm system

eUndefined 

Placeholder/undefined node type.

Definition at line 95 of file PDG_NodeTypes.h.

enum PDG_PortDisplayType
strong

Enumeration of node port display type, e.g. menus or toggles, for parameters

Enumerator
eDefault 

Default display type.

eMenu 

Dropdown menu display.

eToggle 

Toggle display.

eJoin 

Join-next display.

eSeparator 

Separator display.

eNoLabel 

No label display.

eOperator 

Operator path display.

Definition at line 138 of file PDG_NodeTypes.h.

enum PDG_PortType
strong

Enumeration of node port types.

Enumerator
eInput 

Input connection.

eOutput 

Output connection.

eParameter 

Parameter.

eCount 

Port type guard/count.

Definition at line 163 of file PDG_NodeTypes.h.