HDK
 All Classes Namespaces Files Functions Variables Typedefs Enumerations Enumerator Friends Macros Groups Pages
Node.h File Reference
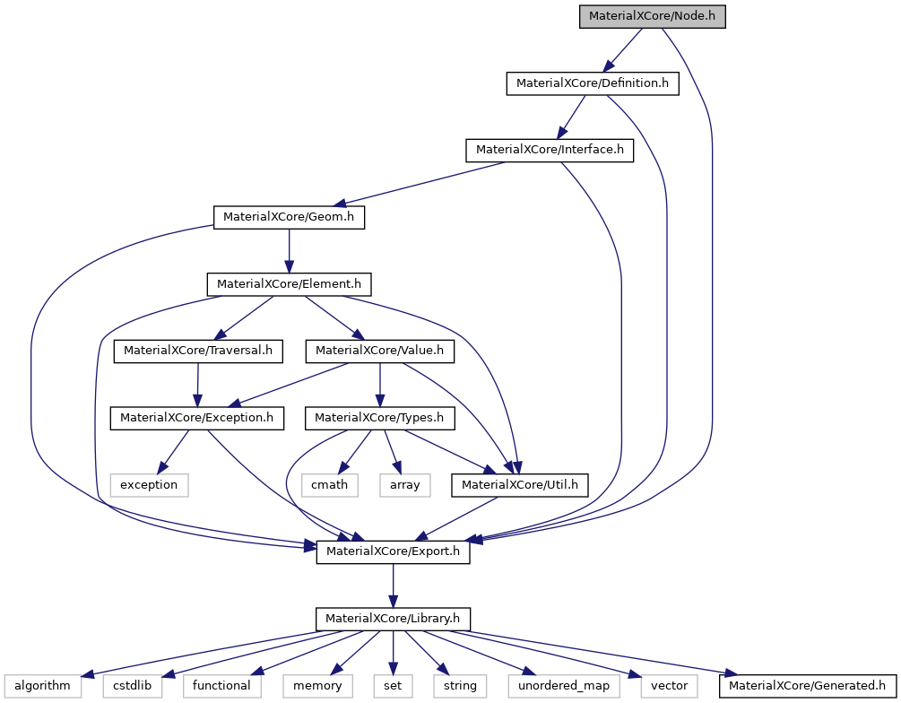
+ Include dependency graph for Node.h:
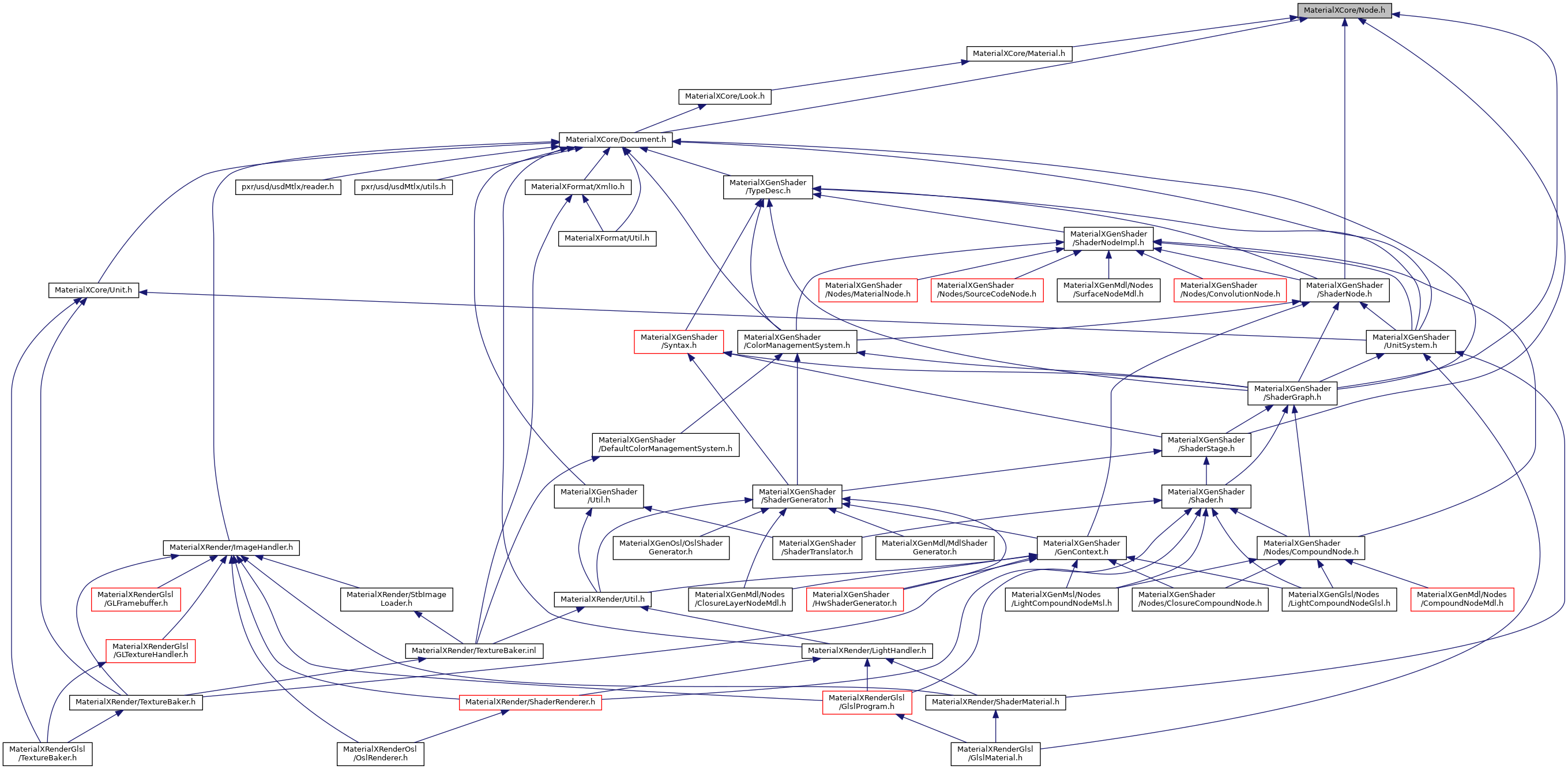
+ This graph shows which files directly or indirectly include this file:

Go to the source code of this file.

Classes

class  Node
 
class  GraphElement
 
class  NodeGraph
 
class  Backdrop
 

Typedefs

using NodePtr = shared_ptr< Node >
 A shared pointer to a Node. More...
 
using ConstNodePtr = shared_ptr< const Node >
 A shared pointer to a const Node. More...
 
using GraphElementPtr = shared_ptr< GraphElement >
 A shared pointer to a GraphElement. More...
 
using ConstGraphElementPtr = shared_ptr< const GraphElement >
 A shared pointer to a const GraphElement. More...
 
using NodeGraphPtr = shared_ptr< NodeGraph >
 A shared pointer to a NodeGraph. More...
 
using ConstNodeGraphPtr = shared_ptr< const NodeGraph >
 A shared pointer to a const NodeGraph. More...
 
using BackdropPtr = shared_ptr< Backdrop >
 A shared pointer to a Backdrop. More...
 
using ConstBackdropPtr = shared_ptr< const Backdrop >
 A shared pointer to a const Backdrop. More...
 
using NodePredicate = std::function< bool(NodePtr node)>
 

Detailed Description

Node element subclasses

Definition in file Node.h.

Typedef Documentation

using BackdropPtr = shared_ptr<Backdrop>

A shared pointer to a Backdrop.

Definition at line 39 of file Node.h.

using ConstBackdropPtr = shared_ptr<const Backdrop>

A shared pointer to a const Backdrop.

Definition at line 41 of file Node.h.

using ConstGraphElementPtr = shared_ptr<const GraphElement>

A shared pointer to a const GraphElement.

Definition at line 31 of file Node.h.

using ConstNodeGraphPtr = shared_ptr<const NodeGraph>

A shared pointer to a const NodeGraph.

Definition at line 36 of file Node.h.

using ConstNodePtr = shared_ptr<const Node>

A shared pointer to a const Node.

Definition at line 26 of file Node.h.

using GraphElementPtr = shared_ptr<GraphElement>

A shared pointer to a GraphElement.

Definition at line 29 of file Node.h.

using NodeGraphPtr = shared_ptr<NodeGraph>

A shared pointer to a NodeGraph.

Definition at line 34 of file Node.h.

using NodePredicate = std::function<bool(NodePtr node)>

Definition at line 45 of file Node.h.

using NodePtr = shared_ptr<Node>

A shared pointer to a Node.

Definition at line 24 of file Node.h.