HDK
 All Classes Namespaces Files Functions Variables Typedefs Enumerations Enumerator Friends Macros Groups Pages
TreeIterator.h File Reference
#include <tbb/blocked_range.h>
#include <tbb/parallel_for.h>
#include <openvdb/version.h>
#include <openvdb/Types.h>
#include <openvdb/util/Assert.h>
#include <algorithm>
#include <sstream>
#include <string>
#include <type_traits>
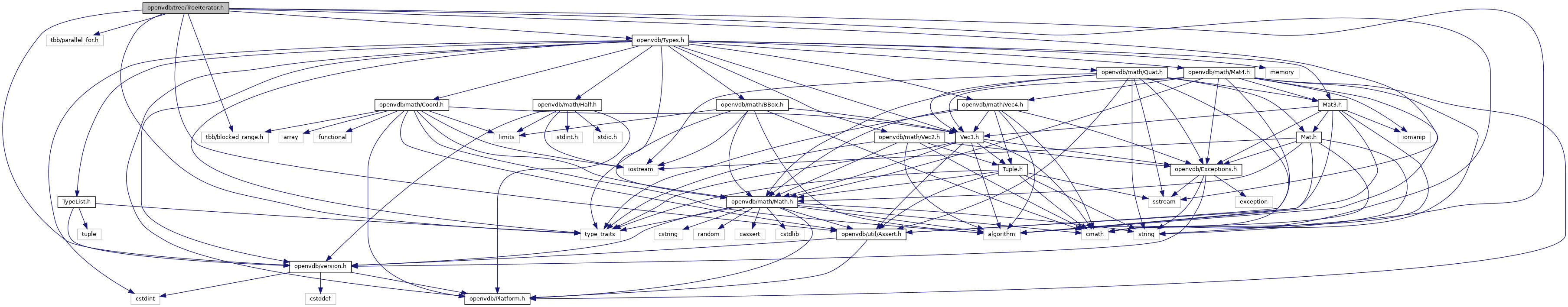
+ Include dependency graph for TreeIterator.h:
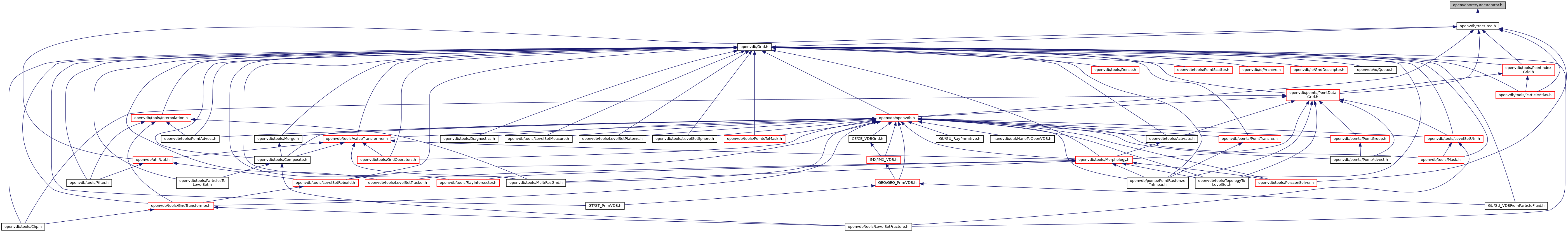
+ This graph shows which files directly or indirectly include this file:

Go to the source code of this file.

Classes

struct  openvdb::OPENVDB_VERSION_NAME::tree::iter::InvertedTree< HeadT, HeadLevel >
 
struct  openvdb::OPENVDB_VERSION_NAME::tree::iter::InvertedTree< HeadT, 1 >
 
struct  openvdb::OPENVDB_VERSION_NAME::tree::IterTraits< NodeT, IterT >
 
struct  openvdb::OPENVDB_VERSION_NAME::tree::IterTraits< NodeT, typename NodeT::ChildOnIter >
 
struct  openvdb::OPENVDB_VERSION_NAME::tree::IterTraits< NodeT, typename NodeT::ChildOnIter >::NodeConverter< OtherNodeT >
 
struct  openvdb::OPENVDB_VERSION_NAME::tree::IterTraits< NodeT, typename NodeT::ChildOnCIter >
 
struct  openvdb::OPENVDB_VERSION_NAME::tree::IterTraits< NodeT, typename NodeT::ChildOnCIter >::NodeConverter< OtherNodeT >
 
struct  openvdb::OPENVDB_VERSION_NAME::tree::IterTraits< NodeT, typename NodeT::ChildOffIter >
 
struct  openvdb::OPENVDB_VERSION_NAME::tree::IterTraits< NodeT, typename NodeT::ChildOffIter >::NodeConverter< OtherNodeT >
 
struct  openvdb::OPENVDB_VERSION_NAME::tree::IterTraits< NodeT, typename NodeT::ChildOffCIter >
 
struct  openvdb::OPENVDB_VERSION_NAME::tree::IterTraits< NodeT, typename NodeT::ChildOffCIter >::NodeConverter< OtherNodeT >
 
struct  openvdb::OPENVDB_VERSION_NAME::tree::IterTraits< NodeT, typename NodeT::ChildAllIter >
 
struct  openvdb::OPENVDB_VERSION_NAME::tree::IterTraits< NodeT, typename NodeT::ChildAllIter >::NodeConverter< OtherNodeT >
 
struct  openvdb::OPENVDB_VERSION_NAME::tree::IterTraits< NodeT, typename NodeT::ChildAllCIter >
 
struct  openvdb::OPENVDB_VERSION_NAME::tree::IterTraits< NodeT, typename NodeT::ChildAllCIter >::NodeConverter< OtherNodeT >
 
struct  openvdb::OPENVDB_VERSION_NAME::tree::IterTraits< NodeT, typename NodeT::ValueOnIter >
 
struct  openvdb::OPENVDB_VERSION_NAME::tree::IterTraits< NodeT, typename NodeT::ValueOnIter >::NodeConverter< OtherNodeT >
 
struct  openvdb::OPENVDB_VERSION_NAME::tree::IterTraits< NodeT, typename NodeT::ValueOnCIter >
 
struct  openvdb::OPENVDB_VERSION_NAME::tree::IterTraits< NodeT, typename NodeT::ValueOnCIter >::NodeConverter< OtherNodeT >
 
struct  openvdb::OPENVDB_VERSION_NAME::tree::IterTraits< NodeT, typename NodeT::ValueOffIter >
 
struct  openvdb::OPENVDB_VERSION_NAME::tree::IterTraits< NodeT, typename NodeT::ValueOffIter >::NodeConverter< OtherNodeT >
 
struct  openvdb::OPENVDB_VERSION_NAME::tree::IterTraits< NodeT, typename NodeT::ValueOffCIter >
 
struct  openvdb::OPENVDB_VERSION_NAME::tree::IterTraits< NodeT, typename NodeT::ValueOffCIter >::NodeConverter< OtherNodeT >
 
struct  openvdb::OPENVDB_VERSION_NAME::tree::IterTraits< NodeT, typename NodeT::ValueAllIter >
 
struct  openvdb::OPENVDB_VERSION_NAME::tree::IterTraits< NodeT, typename NodeT::ValueAllIter >::NodeConverter< OtherNodeT >
 
struct  openvdb::OPENVDB_VERSION_NAME::tree::IterTraits< NodeT, typename NodeT::ValueAllCIter >
 
struct  openvdb::OPENVDB_VERSION_NAME::tree::IterTraits< NodeT, typename NodeT::ValueAllCIter >::NodeConverter< OtherNodeT >
 
class  openvdb::OPENVDB_VERSION_NAME::tree::IterListItem< PrevItemT, NodeVecT, VecSize, _Level >
 An IterListItem is an element of a compile-time linked list of iterators to nodes of different types. More...
 
class  openvdb::OPENVDB_VERSION_NAME::tree::IterListItem< PrevItemT, NodeVecT, VecSize, 0U >
 The initial element of a compile-time linked list of iterators to nodes of different types. More...
 
class  openvdb::OPENVDB_VERSION_NAME::tree::IterListItem< PrevItemT, NodeVecT, 1, _Level >
 The final element of a compile-time linked list of iterators to nodes of different types. More...
 
class  openvdb::OPENVDB_VERSION_NAME::tree::TreeValueIteratorBase< _TreeT, _ValueIterT >
 Base class for tree-traversal iterators over tile and voxel values. More...
 
class  openvdb::OPENVDB_VERSION_NAME::tree::NodeIteratorBase< _TreeT, RootChildOnIterT >
 Base class for tree-traversal iterators over all nodes. More...
 
class  openvdb::OPENVDB_VERSION_NAME::tree::LeafIteratorBase< TreeT, RootChildOnIterT >
 Base class for tree-traversal iterators over all leaf nodes (but not leaf voxels) More...
 
class  openvdb::OPENVDB_VERSION_NAME::tree::IteratorRange< IterT >
 

Namespaces

 openvdb
 
 openvdb::OPENVDB_VERSION_NAME
 
 openvdb::OPENVDB_VERSION_NAME::tree
 
 openvdb::OPENVDB_VERSION_NAME::tree::iter
 

Macros

#define ENABLE_TREE_VALUE_DEPTH_BOUND_OPTIMIZATION
 

Macro Definition Documentation

#define ENABLE_TREE_VALUE_DEPTH_BOUND_OPTIMIZATION

Definition at line 22 of file TreeIterator.h.