HDK
 All Classes Namespaces Files Functions Variables Typedefs Enumerations Enumerator Friends Macros Groups Pages
UT_ThreadSpecificValue.h File Reference
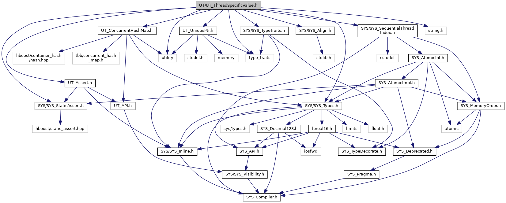
#include "UT_Assert.h"
#include "UT_ConcurrentHashMap.h"
#include "UT_UniquePtr.h"
#include <SYS/SYS_Align.h>
#include <SYS/SYS_SequentialThreadIndex.h>
#include <SYS/SYS_StaticAssert.h>
#include <SYS/SYS_Types.h>
#include <SYS/SYS_TypeTraits.h>
#include <type_traits>
#include <utility>
#include <string.h>
+ Include dependency graph for UT_ThreadSpecificValue.h:
+ This graph shows which files directly or indirectly include this file:

Go to the source code of this file.

Classes

class  UT_ThreadSpecificValueDetail::AlignType< U, Align, Enable >
 
class  UT_ThreadSpecificValueDetail::AlignType< U, Align, std::enable_if_t<(Align > 0)>
 
class  UT_ThreadSpecificValueDetail::AlignType< U, Align, std::enable_if_t<(Align==0)> >
 
class  UT_ThreadSpecificValue< T, ALIGNMENT >
 
class  UT_ThreadSpecificValue< T, ALIGNMENT >::const_iterator
 
class  UT_ThreadSpecificValue< T, ALIGNMENT >::iterator
 

Namespaces

 UT_ThreadSpecificValueDetail