HDK
 All Classes Namespaces Files Functions Variables Typedefs Enumerations Enumerator Friends Macros Groups Pages
expressionVariablesSource.h File Reference
#include "pxr/pxr.h"
#include "pxr/usd/pcp/api.h"
#include <memory>
+ Include dependency graph for expressionVariablesSource.h:
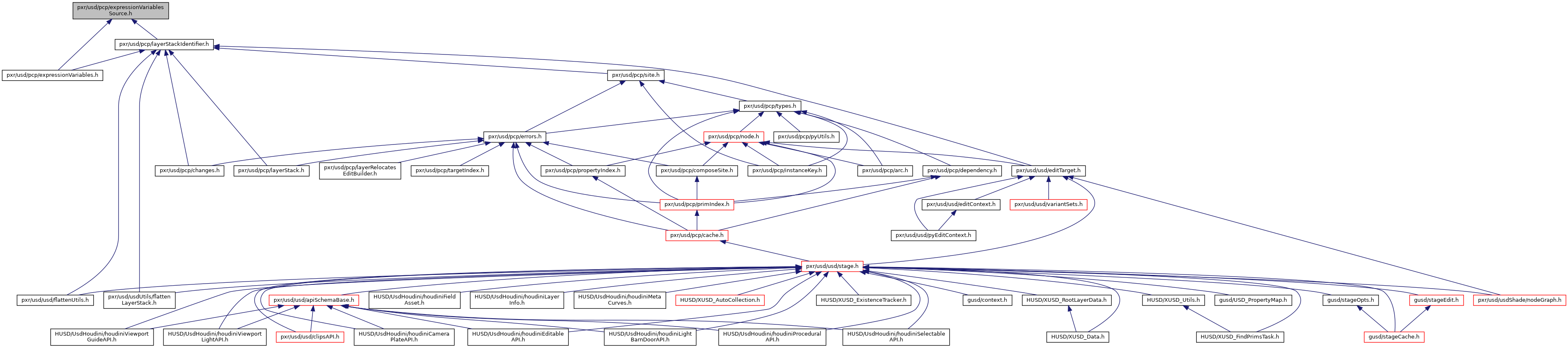
+ This graph shows which files directly or indirectly include this file:

Go to the source code of this file.

Classes

class  PcpExpressionVariablesSource
 

Functions

template<typename HashState >
void TfHashAppend (HashState &h, const PcpExpressionVariablesSource &x)
 

Function Documentation

template<typename HashState >
void TfHashAppend ( HashState &  h,
const PcpExpressionVariablesSource x 
)

Definition at line 105 of file expressionVariablesSource.h.