HDK
 All Classes Namespaces Files Functions Variables Typedefs Enumerations Enumerator Friends Macros Groups Pages
debug.h File Reference
#include "pxr/pxr.h"
#include "pxr/base/tf/api.h"
#include "pxr/base/tf/tf.h"
#include "pxr/base/tf/enum.h"
#include "pxr/base/tf/preprocessorUtilsLite.h"
#include "pxr/base/tf/registryManager.h"
#include "pxr/base/tf/stopwatch.h"
#include "pxr/base/arch/attributes.h"
#include "pxr/base/arch/hints.h"
#include <atomic>
#include <cstdio>
#include <string>
#include <vector>
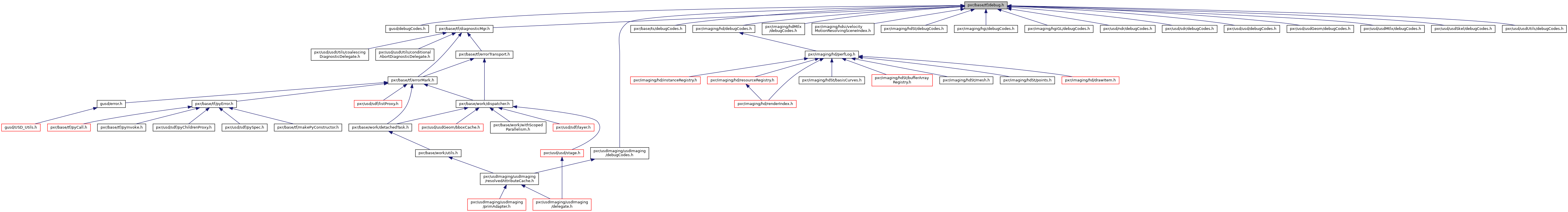
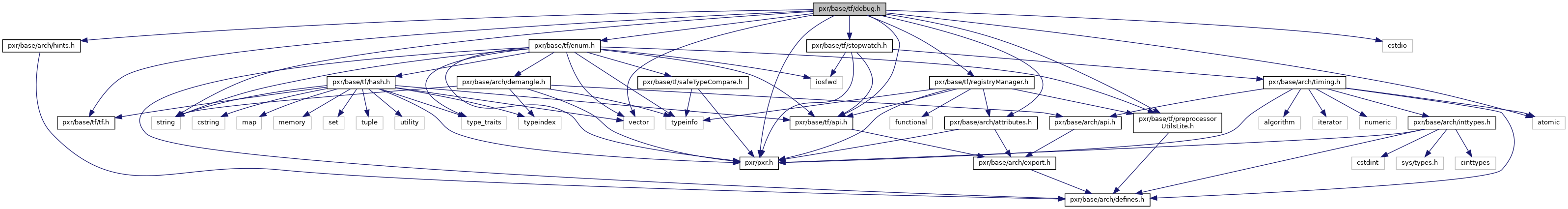
+ Include dependency graph for debug.h:
+ This graph shows which files directly or indirectly include this file:

Go to the source code of this file.

Classes

class  TfDebug
 
struct  TfDebug::Helper
 
struct  TfDebug::ScopeHelper< B >
 
struct  TfDebug::TimedScopeHelper< B >
 
struct  TfDebug::_Traits< T >
 
struct  TfDebug::_Node
 
struct  TfDebug::TimedScopeHelper< false >
 

Macros

#define TF_DEBUG_CODES(...)
 
#define TF_CONDITIONALLY_COMPILE_TIME_ENABLED_DEBUG_CODES(condition,...)
 
#define _TF_DEBUG_MAKE_STRING(x)   #x,
 
#define _TF_DEBUG_ENUM_NAME(...)   TF_PP_CAT(_TF_DEBUG_FIRST_CODE(__VA_ARGS__, dummy), __DebugCodes)
 
#define _TF_DEBUG_FIRST_CODE(first,...)   first
 
#define TF_DEBUG_MSG(enumVal,...)
 
#define TF_DEBUG(enumVal)
 
#define TF_INFO(x)
 
#define TF_DEBUG_TIMED_SCOPE(enumVal,...)
 
#define TF_DEBUG_ENVIRONMENT_SYMBOL(VAL, descrip)
 

Detailed Description

Conditional debugging output class and macros.

Definition in file debug.h.