HDK
 All Classes Namespaces Files Functions Variables Typedefs Enumerations Enumerator Friends Macros Groups Pages
make_string.h File Reference
#include <locale>
#include <sstream>
#include <string>
#include <type_traits>
+ Include dependency graph for make_string.h:
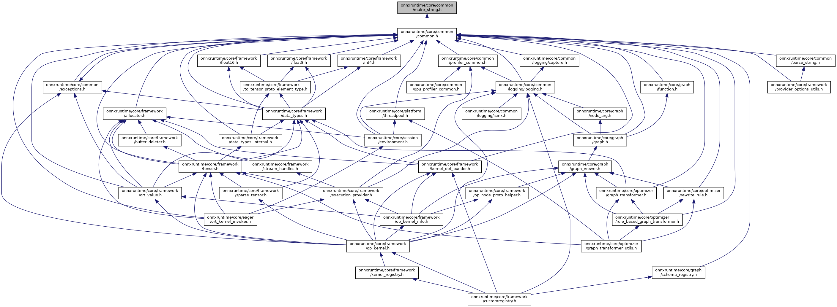
+ This graph shows which files directly or indirectly include this file:

Go to the source code of this file.

Classes

struct  onnxruntime::detail::if_char_array_make_ptr< T >
 
struct  onnxruntime::detail::if_char_array_make_ptr< T(&)[N]>
 

Namespaces

 onnxruntime
 
 onnxruntime::detail
 

Typedefs

template<class T >
using onnxruntime::detail::if_char_array_make_ptr_t = typename if_char_array_make_ptr< T >::type
 

Functions

void onnxruntime::detail::MakeStringImpl (std::ostringstream &) noexcept
 
template<typename T >
void onnxruntime::detail::MakeStringImpl (std::ostringstream &ss, const T &t) noexcept
 
template<typename T , typename... Args>
void onnxruntime::detail::MakeStringImpl (std::ostringstream &ss, const T &t, const Args &...args) noexcept
 
template<typename... Args>
std::string onnxruntime::detail::MakeStringImpl (const Args &...args) noexcept
 
template<typename... Args>
std::string onnxruntime::detail::MakeStringWithClassicLocaleImpl (const Args &...args) noexcept
 
template<typename... Args>
std::string onnxruntime::MakeString (const Args &...args)
 
template<typename... Args>
std::string onnxruntime::MakeStringWithClassicLocale (const Args &...args)
 
std::string onnxruntime::MakeString (const std::string &str)
 
std::string onnxruntime::MakeString (const char *cstr)
 
std::string onnxruntime::MakeStringWithClassicLocale (const std::string &str)
 
std::string onnxruntime::MakeStringWithClassicLocale (const char *cstr)