HDK
 All Classes Namespaces Files Functions Variables Typedefs Enumerations Enumerator Friends Macros Groups Pages
detachedTask.h File Reference
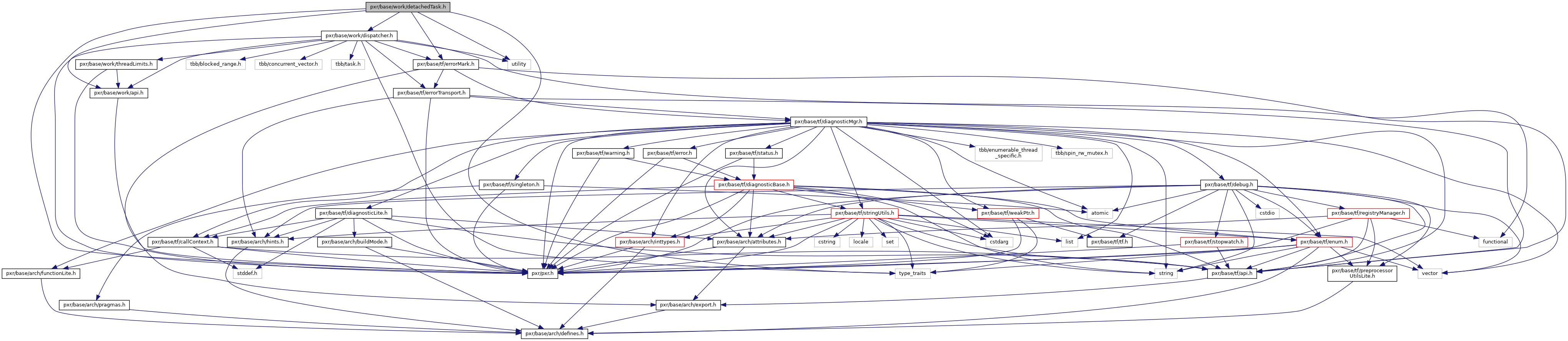
#include "pxr/pxr.h"
#include "pxr/base/tf/errorMark.h"
#include "pxr/base/work/api.h"
#include "pxr/base/work/dispatcher.h"
#include <type_traits>
#include <utility>
+ Include dependency graph for detachedTask.h:
+ This graph shows which files directly or indirectly include this file:

Go to the source code of this file.

Classes

struct  Work_DetachedTask< Fn >
 

Functions

WORK_API WorkDispatcherWork_GetDetachedDispatcher ()
 
WORK_API void Work_EnsureDetachedTaskProgress ()
 
template<class Fn >
void WorkRunDetachedTask (Fn &&fn)
 

Function Documentation

WORK_API void Work_EnsureDetachedTaskProgress ( )
WORK_API WorkDispatcher& Work_GetDetachedDispatcher ( )
template<class Fn >
void WorkRunDetachedTask ( Fn &&  fn)

Invoke fn asynchronously, discard any errors it produces, and provide no way to wait for it to complete.

Definition at line 45 of file detachedTask.h.