|
HDK
|
#include <MaterialXGenShader/Library.h>#include <MaterialXGenShader/Export.h>#include <MaterialXGenShader/TypeDesc.h>#include <MaterialXCore/Util.h>
Include dependency graph for ShaderNodeImpl.h:
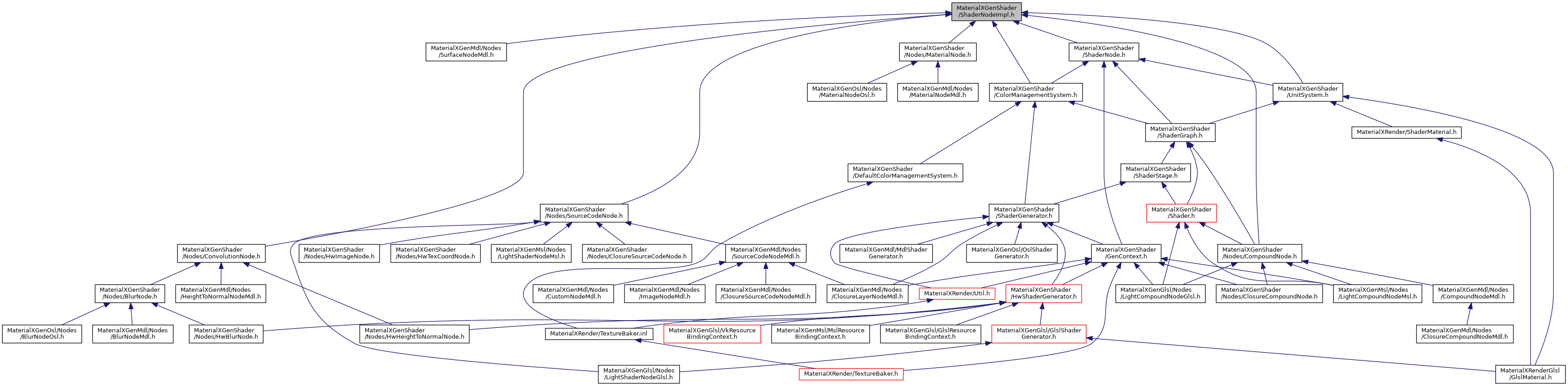
This graph shows which files directly or indirectly include this file:Go to the source code of this file.
Classes | |
| class | ShaderNodeImpl |
| class | NopNode |
| A no operation node, to be used for organizational nodes that has no code to execute. More... | |
Typedefs | |
| using | ShaderGraphInputSocket = ShaderOutput |
| using | ShaderNodeImplPtr = shared_ptr< class ShaderNodeImpl > |
| Shared pointer to a ShaderNodeImpl. More... | |
Base class for shader node implementations
Definition in file ShaderNodeImpl.h.
| using ShaderGraphInputSocket = ShaderOutput |
Definition at line 22 of file ShaderNodeImpl.h.
| using ShaderNodeImplPtr = shared_ptr<class ShaderNodeImpl> |
Shared pointer to a ShaderNodeImpl.
Definition at line 25 of file ShaderNodeImpl.h.