HDK
 All Classes Namespaces Files Functions Variables Typedefs Enumerations Enumerator Friends Macros Groups Pages
float8.h File Reference
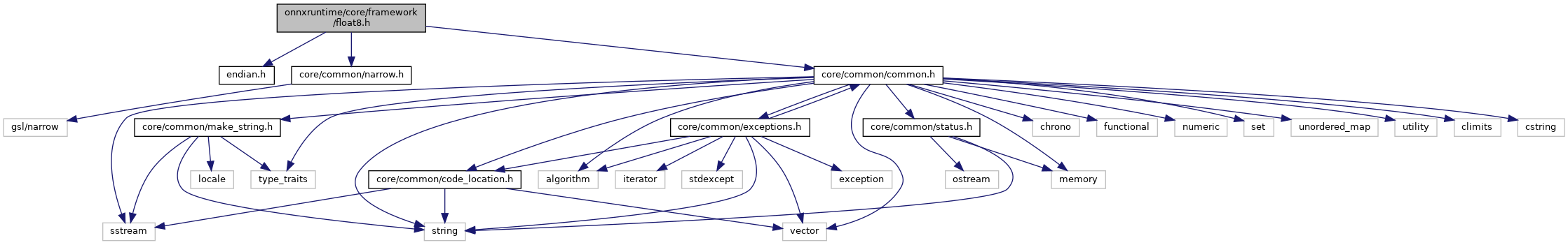
#include "endian.h"
#include "core/common/narrow.h"
#include "core/common/common.h"
+ Include dependency graph for float8.h:
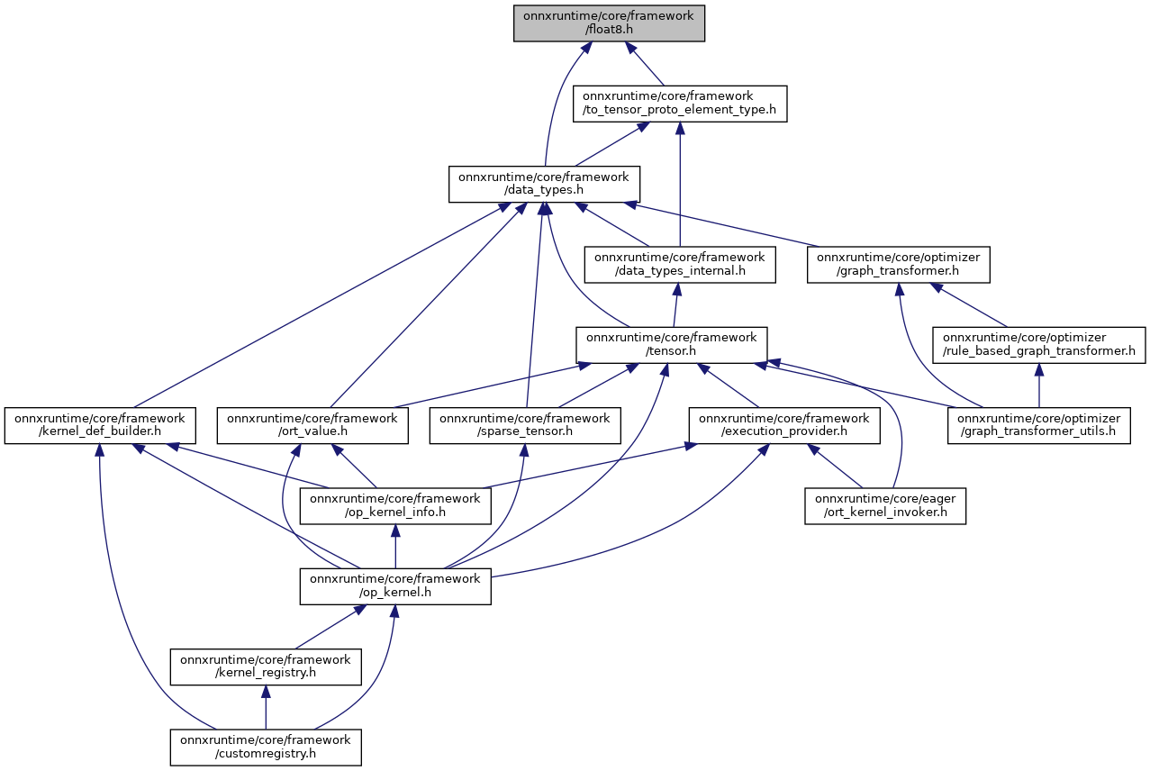
+ This graph shows which files directly or indirectly include this file:

Go to the source code of this file.

Classes

struct  onnxruntime::Float8E4M3FN
 
struct  onnxruntime::Float8E4M3FN::FromBitsT
 
struct  onnxruntime::Float8E4M3FNUZ
 
struct  onnxruntime::Float8E4M3FNUZ::FromBitsT
 
struct  onnxruntime::Float8E5M2
 
struct  onnxruntime::Float8E5M2::FromBitsT
 
struct  onnxruntime::Float8E5M2FNUZ
 
struct  onnxruntime::Float8E5M2FNUZ::FromBitsT
 
class  std::numeric_limits< onnxruntime::Float8E4M3FN >
 
class  std::numeric_limits< onnxruntime::Float8E5M2 >
 
class  std::numeric_limits< onnxruntime::Float8E4M3FNUZ >
 
class  std::numeric_limits< onnxruntime::Float8E5M2FNUZ >
 

Namespaces

 onnxruntime
 
 std
 std::hash specialization for UT_IntrusivePtr<T>
 

Macros

#define ORT_HOST_DEVICE
 

Functions

ORT_HOST_DEVICE bool onnxruntime::operator== (const Float8E4M3FN &left, const Float8E4M3FN &right)
 
ORT_HOST_DEVICE bool onnxruntime::operator!= (const Float8E4M3FN &left, const Float8E4M3FN &right)
 
ORT_HOST_DEVICE bool onnxruntime::operator< (const Float8E4M3FN &left, const Float8E4M3FN &right)
 
Float8E4M3FN onnxruntime::operator""_f8e4m3fn (unsigned long long int v)
 
Float8E4M3FN onnxruntime::operator""_f8e4m3fnp8 (long double v)
 
void onnxruntime::Float8E4M3FNToFloat (const Float8E4M3FN *blf, float *flt, size_t size)
 
void onnxruntime::FloatToFloat8E4M3FN (const float *flt, Float8E4M3FN *blf, size_t size, bool saturate)
 
ORT_HOST_DEVICE bool onnxruntime::operator== (const Float8E4M3FNUZ &left, const Float8E4M3FNUZ &right)
 
ORT_HOST_DEVICE bool onnxruntime::operator!= (const Float8E4M3FNUZ &left, const Float8E4M3FNUZ &right)
 
ORT_HOST_DEVICE bool onnxruntime::operator< (const Float8E4M3FNUZ &left, const Float8E4M3FNUZ &right)
 
Float8E4M3FNUZ onnxruntime::operator""_f8e4m3p8fnuz (unsigned long long int v)
 
Float8E4M3FNUZ onnxruntime::operator""_f8e4m3fnuzp8 (long double v)
 
void onnxruntime::Float8E4M3FNUZToFloat (const Float8E4M3FNUZ *blf, float *flt, size_t size)
 
void onnxruntime::FloatToFloat8E4M3FNUZ (const float *flt, Float8E4M3FNUZ *blf, size_t size, bool saturate)
 
ORT_HOST_DEVICE bool onnxruntime::operator== (const Float8E5M2 &left, const Float8E5M2 &right)
 
ORT_HOST_DEVICE bool onnxruntime::operator!= (const Float8E5M2 &left, const Float8E5M2 &right)
 
ORT_HOST_DEVICE bool onnxruntime::operator< (const Float8E5M2 &left, const Float8E5M2 &right)
 
Float8E5M2 onnxruntime::operator""_f8e5m2fn (unsigned long long int v)
 
Float8E5M2 onnxruntime::operator""_f8e5m2fnp8 (long double v)
 
void onnxruntime::Float8E5M2ToFloat (const Float8E5M2 *blf, float *flt, size_t size)
 
void onnxruntime::FloatToFloat8E5M2 (const float *flt, Float8E5M2 *blf, size_t size, bool saturate)
 
ORT_HOST_DEVICE bool onnxruntime::operator== (const Float8E5M2FNUZ &left, const Float8E5M2FNUZ &right)
 
ORT_HOST_DEVICE bool onnxruntime::operator!= (const Float8E5M2FNUZ &left, const Float8E5M2FNUZ &right)
 
ORT_HOST_DEVICE bool onnxruntime::operator< (const Float8E5M2FNUZ &left, const Float8E5M2FNUZ &right)
 
Float8E5M2FNUZ onnxruntime::operator""_f8e5m2fnuz (unsigned long long int v)
 
Float8E5M2FNUZ onnxruntime::operator""_f8e5m2fnuzp8 (long double v)
 
void onnxruntime::Float8E5M2FNUZToFloat (const Float8E5M2FNUZ *blf, float *flt, size_t size)
 
void onnxruntime::FloatToFloat8E5M2FNUZ (const float *flt, Float8E5M2FNUZ *blf, size_t size, bool saturate)
 

Macro Definition Documentation

#define ORT_HOST_DEVICE

Definition at line 24 of file float8.h.