FLIP | Multiple Phases
                        
                        
                            
                                Film/TV
                            
                        
                        
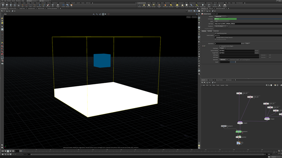
                    This Scene file showcases how to achieve a multiple phases flip simulation with adaptive viscosity.
 
                                     
                                     
                                     
                
            
COMMENTS
robbiehunsinger 4 years, 3 months ago |
This is awesome!
2Purple 1 year ago |
Oooh, this is going to be fun, ty!
Please log in to leave a comment.